首页
悠米软件
行业资讯
通知公告
下载中心
首页
旅游行业培训
行业培训通知
详情页
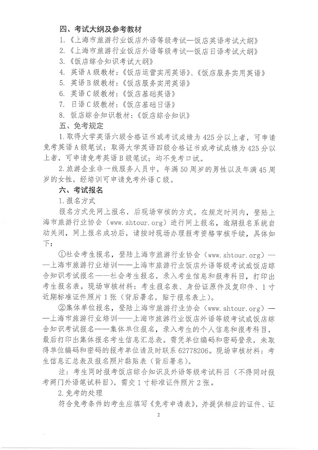
2019年饭店外语等级及综合知识考试实施意见
来源: | 2019年1月28日 编辑:上海旅游协会
上一篇:
上海市旅游行业饭店外语等级及综合知识考试(1803批) 成绩查询及证书办理的通知
下一篇:
上海市旅游行业饭店外语等级及饭店综合知识考试 (1901批)报名与办理证书的通知
最近信息
1
上海市旅游行业饭店外语等级及饭店综合知识考试(2502批)报名与办理(2501批)证书的通知
2
上海市旅游行业饭店外语等级及饭店综合知识考试 (2501批)考试通知
3
优米体育入口官网首页下载
4
优米网下载app
5
上海市旅游行业饭店外语等级及饭店综合知识考试 (2402批)考试通知
6
优米体育入口官网首页下载安装
7
上海市旅游行业饭店外语等级及饭店综合知识考试 (2401批)考试通知
8
上海市旅游行业饭店外语等级及饭店综合知识考试 (2401批)报名与办理(2302批)证书的通知
9
2024年上海市旅游行业饭店外语等级及饭店综合知识考试工作实施意见
10
上海市旅游行业饭店外语等级及饭店综合知识考试 (2302批)考试通知
最多人在看
1
文明旅游,快乐旅程
2
上海市五星级饭店名录
3
第五届全国导游大赛上海地区选拔赛报名通知
4
上海市四星级饭店名录
5
2023上海旅游产业博览会二期即将开幕
6
优米app官方下载安装
7
《旅游饭店星级的划分与评定(GB/T14308-2023)》国家标准将自2024年3月1日开始正式实施
8
2023年“商旅临距离”暨知名旅游院校进临港活动举办
9
优米官网首页网址查询
10
上海市A级旅行社名录
map